百度心响 APP 能精准理解你的语言与潜在需求,不仅能听懂指令,更能预判你的偏好,主动推荐最优解决方案。它内置智能分析引擎,通过图表直观展现任务完成度、耗时分布与目标进度,助你轻松梳理时间管理。无论职场人士、规划达人还是效率追求者,这款 APP 都能随你的使用习惯持续优化升级。支持跨设备同步运行,严格保护个人隐私数据,提供无打扰的智能服务,让你专注生活重心,把繁琐交给 AI 处理。点击下载,开启高效生活新方式。
1.工作安排密密麻麻、期待有个贴心管家帮忙打理的上班族。
2.喜欢旅行又觉得查资料、做行程特别头疼的背包客们。
3.工作报告需要用图说话、偏偏还不太会做图表的职场新人们。
4.希望在交流中更好表达情感、锻炼聊天能力的单身小伙伴。
5.不想来回切换各种 APP、最好啥都能在一个地方搞定的效率达人。
1.启动 APP,找到首页右下角的“我的”图标点进去。
2.在 “我的” 界面里,会有醒目的“立即登录”按钮,点击它开始。
3.这时系统会提示你登录百度账号,直接输入手机号或邮箱就成。
4.成功登录后,你之前的操作历史和个人设置都会自动恢复回来。
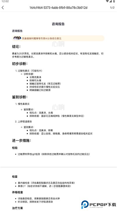
1.登录成功后,找到并点击 添加新任务 功能,进入任务类型选择界面,勾选 健康咨询 这一项,接着认真填写你自己的具体健康情况。

2.在打开的问卷或信息录入页面上,每一步都会有清晰的说明,只需要按照你自身的实际情况,准确勾选或填写对应的内容就好。

3.全部信息提交完毕后,系统很聪明地会为你自动创建一份完整的结果报告,里面有重要的健康分析结果,当然还有不少专业医疗角度的实用建议。

4.这份包含关键信息的报告,系统贴心地设计了一个 一键下载 的选项,点一下就能保存在你手机里,这样随时随地都能翻开看看或者分享给家人。
。

1.使用该工具规划行程时,几秒钟内即可自动生成全面的旅游攻略,覆盖吃、住、行等各个方面。
2.数据图表自动创建功能极其便捷,无需手动操作 Excel 即可高效生成专业图表。
3.AI 聊天功能支持定制虚拟伙伴,并能分析对话内容指出用户表达中的不足。
4.作为日常助理,它可靠地管理工作任务,每天早上协助用户规划完整日程。
5.该工具不仅仅是一个实用程序,更像用户日常生活的智能化助手。
1.只需一句话输入指令,工具就能瞬间生成全面解决方案,完全没有繁琐流程干扰操作。
2.自带的 AI 任务分析器非常灵活,能把抽象的概念快速拆解成可执行细节,并自动完成每一步。
3.集成社交模拟模块,AI 通过恋人互动模式真实模拟聊天,切实帮你修炼更好的表达方式。
4.具备十多种专业图表一键创建功能,还支持定时自动运行,特别匹配数据工作者的日常需求。
5.多个 AI 代理协同作业,为你带来分工明确、协作流畅的智能化高效体验。
1.多人组队模拟:创建虚拟队友协作执行任务,体验团队策略配合
2.智能场景串联:输入任务目标,AI 自动规划合理步骤顺序
3.习惯持久记忆:设置一次长期任务(如每日提醒),无需重复操作
4.沟通复盘报告:分析社交对话,标注可优化的表达方式
5.实时学习辅助:任务中即时弹出技巧提示和操作指南
百度心响 APP 深度理解你的话语和隐藏需求,不仅准确响应指令,更能预判偏好,主动推荐最合适的解决方案。它内置智能引擎,用清晰图表展示任务完成度、时间分配和目标进度,直观帮你理清日常安排。无论是职场打拼、学习规划还是效率控,这款应用会随你的使用习惯不断优化。全平台无缝同步,严格守护隐私,智能服务无声融入,让你专注重要事务,琐碎杂事安心托付 AI。下载即享高效生活新方式。
1.2.5.10版本
1. 创建任务支持上传图片、视频和文件
2. 任务交付物支持下载
3. 首页视觉升级,根据场景聚合呈现更多优质内容
详细信息
精选应用MORE +